热处理技术提供了一种最大程度消除危险废物的方法,并在有害物质处理的彻底性、对多种复杂种类成分的适应性、减容降重等许多方面优于其他处理技术,是解决危废污染隐患最有效途径之一。
欧美等发达国家,对危废管理重视比较早,危废管理体制比较健全。一般为企业独建或者几个企业联合建设处理厂,产生量小的企业需与这些企业合作,明确要处理危废的各种参数,并严格按照约定送至处理厂。因此危废处置厂处理对象的各种成分、处理难度、热值及含水率等相对比较可控。
而我国危废管理完整体系尚未健全,危废处置中心的建设大多为区域性的,需处理的危废种类较多、成分复杂。此类危废处置中心往往需要处理多达上千家工矿企业产生的不同种类的废物,且各工矿企业工艺差别较大,产生危废种类繁多,废物含有物质成分具有较大差异。甚至部分产废工厂产量少、难以提供准确的废物成分、热值高低及含水率多少等对热处理影响较大的关键数据。因此,对危废焚烧处理及处理后达标排放造成较大的困难。

目前,危废热处理主流设备为回转窑炉。欧美等发达国家从1970年后期开始采用回转窑对各种危废进行热处理。至今仍广泛采用回转窑处理危废,并公认回转窑是处理危废适应性广,可靠性强的设施。
例如:美国有上百座回转窑焚烧装置在运行。我国从“非典”后开始批量建设危废处置厂。《危险废物和医疗废物处置设施建设项目复核大纲》要求危废焚烧炉型应优先采用回转窑。国内有少部分企业尝试回转窑+炉排的方式,对该技术进行一定的探索,但是应用效果不是特别理想。
此外,等离子体炉技术近年来的得以推广应用。危废等离子体处理也是目前国际上最为先进的处置新技术,尤其是对有毒化学品及难处理危废方面有着其他处理工艺不可比拟的优势。国内外几种等离子体技术在快速发展,各个研究公司均在推动自身技术的商业应用。比如美国西屋公司和以色列EER公司的等离子体炉直接作用于废物,耗电很高,系统经济性低。而加拿大普拉斯科公司采用的常规气化与等离子体重整技术具有一定的优势,因为气化采用两步热解形式,降低了电耗,增强了系统经济性,将来较可能成为等离子体气化技术的核心技术。2014年上海固体废弃物处置中心等离子体危废气化项目投入运行,2017年通过了上海市科委的系统验收。2018年清远危废等离子体处理项目在广东清远正式进入工程应用阶段。
危废热处理技术比较与分析

1热处理技术分析
热处理是物质在设备中以较高的温度分解并发生氧化反应为主要手段,通过改变物质的化学、物理或生物特性和组成,发生一系列反应使有机物变成稳定的无机物的过程。焚烧法是热处理中最常见的一种类型,即以一定的过剩空气量与废物在设备内进行充分的氧化反应,废物中的有机物在一定的温度下快速氧化、分子键断裂、热解而被破坏掉,能够改变废物的组成和结构,同时达到减容、无害化或综合利用的目的。热处理能最大程度的减少待处理废物的容重,因而广泛的用于危废的处理。
2危废热处理设备的比较与分析
随着热处理技术的发展,热处理设备的种类也越来越多。这些设备的使用范围和适用条件各不相同,各自有应用的边界和限制条件,常用的热处理设备主要有回转窑炉、炉排型炉、流化床炉、等离子体炉等,以下对这些设备进行比较和分析。
(1)回转窑炉:也称为回转炉、回转窑等。主要设备为卧式的钢制圆筒,为保证物料向下传输,进料端略高于出料端,倾斜度设计值为2°,筒体以0.1~1.0r/min之间可绕轴线转动。根据物料与配风进入的方式不同,有顺流式和逆流式两种类型。该炉型适用于气、液、半固和固体物料,适应性强,用途广泛。物料通过提升机或喷嘴从窑头进入回转炉,残渣从窑尾经出渣机排出。该设备的优点是技术先进、可连续运转、可靠性高、进料可在60%~120%调节,运行和维护方便。从实际应用情况来分析,采用回转窑炉处理危废的比例是较高的。

(2)炉排型炉:炉排型炉是一种应用于固体废物处理最普遍的热处理设备,通常用于处理产量较大,热值较低的城市生活垃圾处理中。炉排炉一般可采用往复式、滚筒式、振动式等型式,特点是处理量大,能够利用其干燥段炉排对低热值物料预热,能够适应较低热值的物料。由于炉排型炉的助燃气体是通过动静炉排的缝隙穿越与物料混合,所以,粒径较小物料会阻塞炉排缝隙,影响燃烧效果。

(3)流化床炉(一般为循环流化床):流化床炉没有转动炉窑体或者炉排结构,由一个立式容器和其内部的热载体组成,主要助燃空气从底部进入炉内,气流吹动炉内物料,使其上升并处于流化状态。流化床的优点是:焚烧效率高,设备简单、设备启停相对灵活、投资费用少。但存在飞灰量大,处理废物的类型单一,且由于燃烧速度快,易于生成CO,炉内温度控制比较困难等不足之处。

(4)等离子体炉:等离子体气化熔融技术由于其环保性和其他热处理设备不可比拟的优势,普遍认为这是最具潜力的处理方式。等离子体是由气体同电弧接触而产生的一种高温、离子化和传导性的气体。气体温度以高达5500℃进入炉内通过撕裂分子键,将物质分解小分子,几乎能分解所有的物质,将其转换成清洁的气体和玻璃体渣。目前,主流等离子体技术已经由实验室发展到了工厂应用上,等离子体技术工业化处理危废的时机已经逐渐成熟。

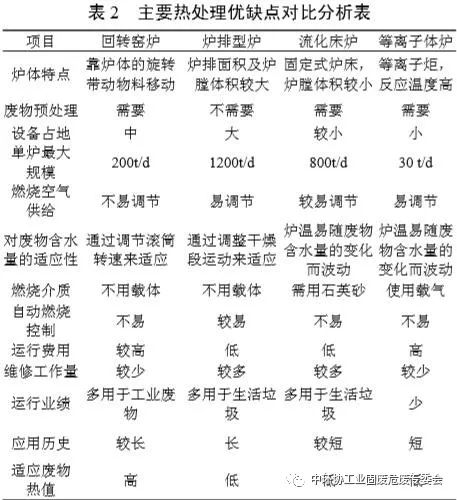
除了上述常用的热处理设备外,用于处理废物的设备尚有:多室燃烧炉、螺旋燃烧炉、液体喷射炉、烟雾炉、旋风炉等小型焚烧炉。各种废物热处理设备的适用性见表1,主要热设备优缺点对比分析见表2。


以上热处理设备能够适用于不同种类废物的处理。回转窑炉具有适应性强、炉体的旋转速度可以调节,处理量调节幅度大,在120%负荷处仍可以连续稳定长期运行、技术可靠、使用寿命厂,但需要较高的过量空气系数,烟气量偏大,烟气处理设备压力较大,且焚烧后的灰渣(约占20-25%)仍属于危废,需固化/稳定化后送至安全填埋场处置。炉排型炉处理量大、技术成熟,但投资较大且由于炉内活动部件多,焚烧温度过高容易导致炉排的卡涩,不利于危废的燃尽,在危废处理领域应用较少。流化床炉具有投资小,炉体简单、炉内活动部件不多、环保性高等优点,但由于热载体对部件容易造成磨损,飞灰产生量大,燃烧速度快,炉内温度不易控制,易产生CO等缺点,且入炉前还要将固体废物粉碎,一般只适用于特定物料的处理。等离子体炉特别适合其他热处理设备难以处理或无法处理的废物,比如回转窑炉后的灰渣、性质稳定,毒性较高危废等,但处理规模较小、投资及运营成本较高、对形态复杂不易破碎成小颗粒的废物适应性不好。
综上所述,回转窑炉是危废热处理中最主流的技术,也是应用最多的炉型,是一种适应性强,能处理多种形态废物的多用途设备。等离子体炉是普遍认为最先进的危废热处理技术,能够对各种难以处置危废进行安全处置,但存在一定的投资和政策风险。现阶段,有关部门正在积极制定等离子炉相关规范,待政策落地后,等离子体炉不失为一种较佳的选择。
免责声明:本站部分文章和信息来源于网络,本网转载出于传递更多信息和学习之目的,并不意味着赞同其观点或证实其内容的真实性。如转载稿涉及版权等问题,请立即联系在线客服或管理员,我们会予以更改或删除相关文章,以保证您的权利。
网站所有图文内容如未经过许可,禁止以任何形式的采集、镜像,否则后果自负!
Copyright © 2015-2020 新葡萄平台官网大全 All rights reserved. 粤ICP备20002503号-1 技术支持:佛山建站